-
Multifísica para IronCAD
Software de simulación FEA multifísica perfectamente integrado
Análisis FEA multifísico en CAD
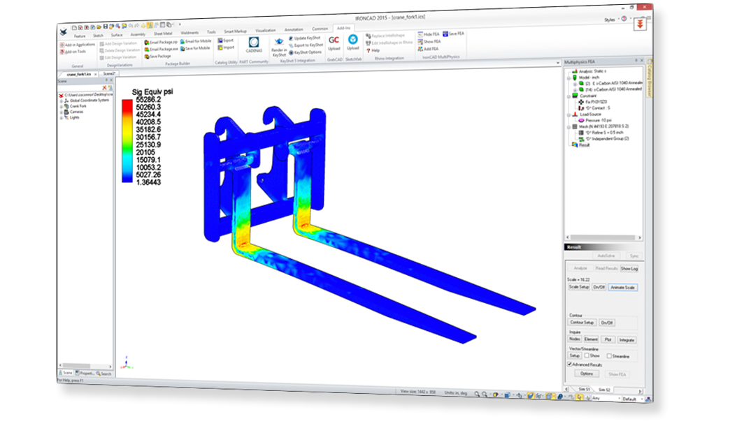
Multifísica para IRONCAD es una herramienta de simulación FEA multifísica perfectamente integrada que funciona directamente en la interfaz de IRONCAD. Simplemente agregue material, fuerzas y restricciones a un modelo IRONCAD y presione el botón "Resolver automáticamente" para generar resultados de análisis. Si se realizan modificaciones posteriores al modelo, la asociatividad integrada simplemente se actualizará y volverá a resolver.
Múltiples modos de análisis
• Diseñado para todos, desde principiantes hasta usuarios avanzados, Multiphysics for IronCAD proporciona multifísica totalmente acoplada para análisis de estrés, térmico y electrostático. En el software de simulación multifísica integrado se incluyen los siguientes tipos de análisis: estado estático/estacionario; respuesta dinámica/transitoria; modos modales/de vibración; pandeo por inestabilidad; y dominio de la frecuencia.
Potentes Complementos
• Para usuarios especializados, Multiphysics for IronCAD se puede aumentar con funciones complementarias. El paquete Avanzado incluye funciones de gran deformación y gran rotación y se puede utilizar para modelar materiales no lineales elásticos, plásticos y de espuma. El complemento Advanced Dynamic incluye análisis de pandeo no lineal modal y de longitud de arco reforzado por tensión, y el paquete Fluid cubre el impacto de la física del flujo.
-

IRONCAD™
Diseño integrado
3D y 2D.
INOVATE™
Diseño 3D
y Colaboración
DRAFT™
Detallado 2D
y colaboración 3D
COMPOSE™
Visualización
y configuración 3D.
-
Catalogo
AVANTIS
APPLE
ASUS
ORACLE
PROGRESS
VERITAS
- ACCESS
- ACCESS APPLIANCE
- BACKUP EXEC
- CONSULTING
- DATA INSIGHT
- DLO
- EDISCOVERY
- EDISCOVERY PLATFORM APPLIANCE
- EDUCATION
- ENTERPRISE VAULT
- ENTERPRISE VAULT CLOUD
- FLEX APPLIANCE
- FLEX SOFTWARE
- INFOSCALE AVAILABILITY
- INFOSCALE ENTERPRISE
- INFOSCALE FOUNDATION
- INFOSCALE STORAGE
- MERGE1
- NETBACKUP
- NETBACKUP APPLIANCE
- NETBACKUP APPLIANCE SOFTWARE
- NETBACKUP DATA MOVER
- NETBACKUP DEDUPLICATION
- NETBACKUP ENTERPRISE
- NETBACKUP ENTERPRISE VIRTUAL CLIENT
- NETBACKUP FLEX SCALE
- NETBACKUP IT ANALYTICS
- NETBACKUP PLATFORM
- NETBACKUP VIRTUAL APPLIANCE
- OPSCENTER ANALYTICS
- RESILIENCY PLATFORM
- SERVICE UNITS
- SYSTEM RECOVERY
- SYSTEM RECOVERY DESKTOP ED
- VERITAS ALTA ARCHIVING
- VERITAS ALTA CAPTURE
- VERITAS ALTA DATA COMPLIANCE
- VERITAS ALTA DATA INSIGHT
- VERITAS ALTA DATA PROTECTION
- VERITAS ALTA EDISCOVERY
- VERITAS ALTA INFORMATION GOVERNANCE
- VERITAS ALTA RECOVERY VAULT
- VERITAS ALTA SAAS PROTECTION
- VERITAS ALTA SURVEILLANCE
SOLARWINDS
SAMSUNG
IRONCAD
COREL
AUTODESK
EPSON
KEYSHOT
HP ENTERPRISE
LENOVO
NCOMPUTING
FORTINET
- Accessories
- FortiADC
- FortiAnalyzer
- FortiAP
- FortiAuthenticator
- FortiCam
- FortiClient
- FortiCloud
- FortiDeceptor
- FortiDevSec
- FortiExtender
- FortiFone
- FortiGate
- FortiGateModule
- FortiHypervisor
- FortiInsight
- FortiIsolator
- FortiMail
- FortiManager
- FortiNAC
- FortiNDR
- FortiPAM
- FortiPenTest
- FortiPortal
- FortiPresence
- FortiProxy
- FortiSandbox
- FortiSIEM
- FortiSRA
- FortiSwitch
- FortiTester
- FortiToken
- FortiVoice
- FortiWAN
- FortiWeb
- FortiWLM
WACOM
SMART
IMT LAZARUS
MICROSOFT
GOOGLE
ADOBE
NETSUPPORT
KASPERSKY
ZEBRA
0
